Беспроводная точка доступа MikroTik Chateau 5G R17 ax

Купить Беспроводная точка доступа MikroTik Chateau 5G R17 ax

Цена
38 750
Артикул: S53UG+5HaxD2HaxD-TC&RG650E-EU
Под заказ
Количество
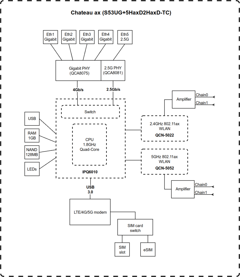
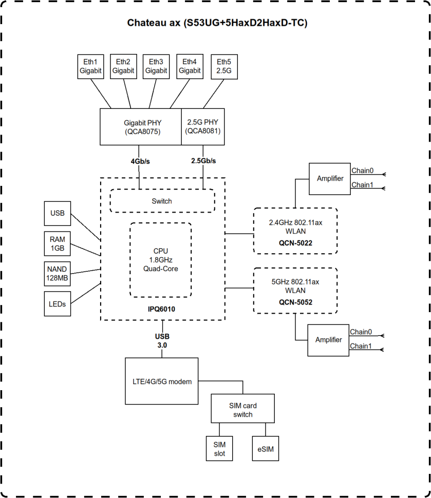
Маршрутизатор Chateau 5G ax R17 может показаться знакомым - элегантный дизайн, мощное двухдиапазонное покрытие Wi-Fi 6 и все впечатляющие функции RouterOS v7. Но под капотом все усовершенствовано. Теперь, благодаря передовому модему 5G Release 17, Chateau в полной мере использует новейшие мобильные технологии, включая расширенные комбинации агрегации несущих. Это означает более высокую скорость загрузки, повышенную стабильность и отзывчивость сигнала, даже в регионах, где мобильная вышка находится далеко. Где бы вы ни находились, Chateau найдет оптимальную точку сигнала. Благодаря четырём мощным встроенным антеннам LTE/5G и двум внешним двухканальным антеннам Wi-Fi 6, Chateau обеспечивает отличную производительность при загрузке и выгрузке данных даже в условиях высокой загруженности сети: • Интеллектуальное агрегирование с широкой поддержкой региональных диапазонов FDD + TDD; • Сверхсильный приём сигнала благодаря технологии 4x4 MIMO; • Покрытие Wi-Fi, разработанное для домов любого размера, включая многоэтажные здания. Chateau работает на RouterOS v7, промышленной операционной системе MikroTik, используемой интернет-провайдерами и системными администраторами по всему миру, но с простым и удобным интерфейсом, который может освоить каждый. А если вы не уверены в своих силах, не беспокойтесь, у нас также есть приложение для iOS/Android для еще более простой установки! Настройте безопасный VPN. Оптимизируйте потоковую передачу. Ограничьте пропускную способность. Создавайте VLAN. Блокируйте сайты. Отправляйте SMS-уведомления при пиковых нагрузках. Все это без подписок и платных ограничений. Chateau 5G ax R17 идеально подходит для: • Удаленных сотрудников, которым нужен быстрый, надежный и безопасный интернет LTE/5G • Мобильных операторов, ищущих современное, простое и доступное управление устройствами TR-069 • Домохозяйств, уставших от пластиковых «черных ящиков»-маршрутизаторов, которые ограничивают их возможности • Всех, кто готов отказаться от медленного DSL или нестабильных Wi-Fi-расширителей

Беспроводная точка доступа MikroTik Chateau 5G R17 ax - Характеристики

ПроизводительMikroTik

Товар добавлен в корзину

Закрыть
Закрыть