- 10:00—20:00
- +7 (812) 646-7337
- Наш адрес -
- Санкт-Петербург, Заозерная 4 -
- Карта проезда
- 10:00—20:00
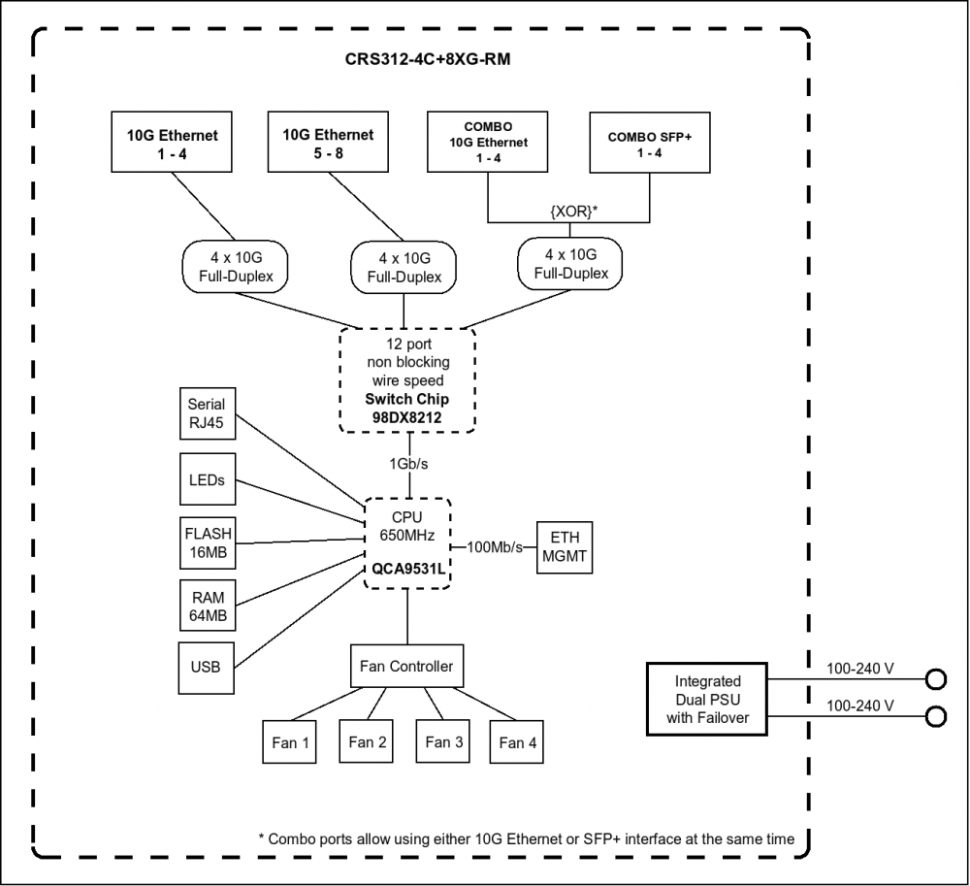
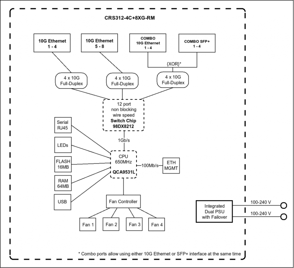
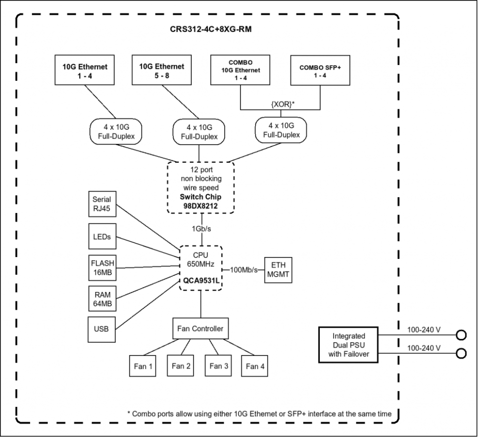
Исключите узкое место из вашей сети - пришло время обновить ваш гигабитный коммутатор до чего-то действительно мощного и наслаждаться реальной скоростью. MikroTik CRS312-4C+8XG-RM - первый промышленный коммутатор серии CRS с портами 10GEthernet, которые поддерживают скорости до 10 Гбс. Модель имеет следующие порты: 8 10Gigabit Ethernet RJ45, 4 комбо порта 10GEthernet/SFP+ для подключения оптических каналов при необходимости, один Ethernet порт для управления и один консольный RJ45 порт. Устройство будет особенно востребовано для работы с большими объемами данных, при необходимости в быстром и способном поддерживать режим 24/7 подключении, например: - мультимедийное производство - научные исследования - разработка игр - анализ больших данных и т. д. CRS312-4C + 8XG-RM имеет второй источник питания для резервирования - что исключает неожиданные отключения сети и простои инфраструктуры. Модель имеет полноразмерный USB, консольный порт для конфигурирования и 1U стоечный корпус - который подходит для всех стандартных стоек. Вы можете выбрать на этапе загрузки оборудования с какой OS работать: RouterOS или более простой, но функциональной SwOS. Если вам необходимо использовать маршрутизацию и другие функции уровня 3 выбирайте RouterOS. Этот коммутатор имеет большую общую неблокируемую пропускную способность 120 Гбит / с, пропускную способность коммутации 240 Гбит / с и скорость передачи (forwarding) 178 Mpps. CRS312-4C + 8XG-RM - создан для профессионалов и отлично подходит для всех! Серия CRS сочетает в себе лучшие черты полнофункционального маршрутизатора и коммутатора 3го уровня, работая под управлением знакомой всем RouterOS. Все варианты конфигурации коммутатора доступны в специальном меню коммутатора, но при желании , порты могут быть удалены из конфигурации коммутатора, и использоваться для целей маршрутизации.
| Производитель | MikroTik |
