Коммутатор MikroTik CRS326-4C+20G+2Q+RM

Купить Коммутатор MikroTik CRS326-4C+20G+2Q+RM

Цена
86 330
Артикул: CRS326-4C+20G+2Q+RM

Наличие на складах:

7 шт – Срок 3 дня
Количество
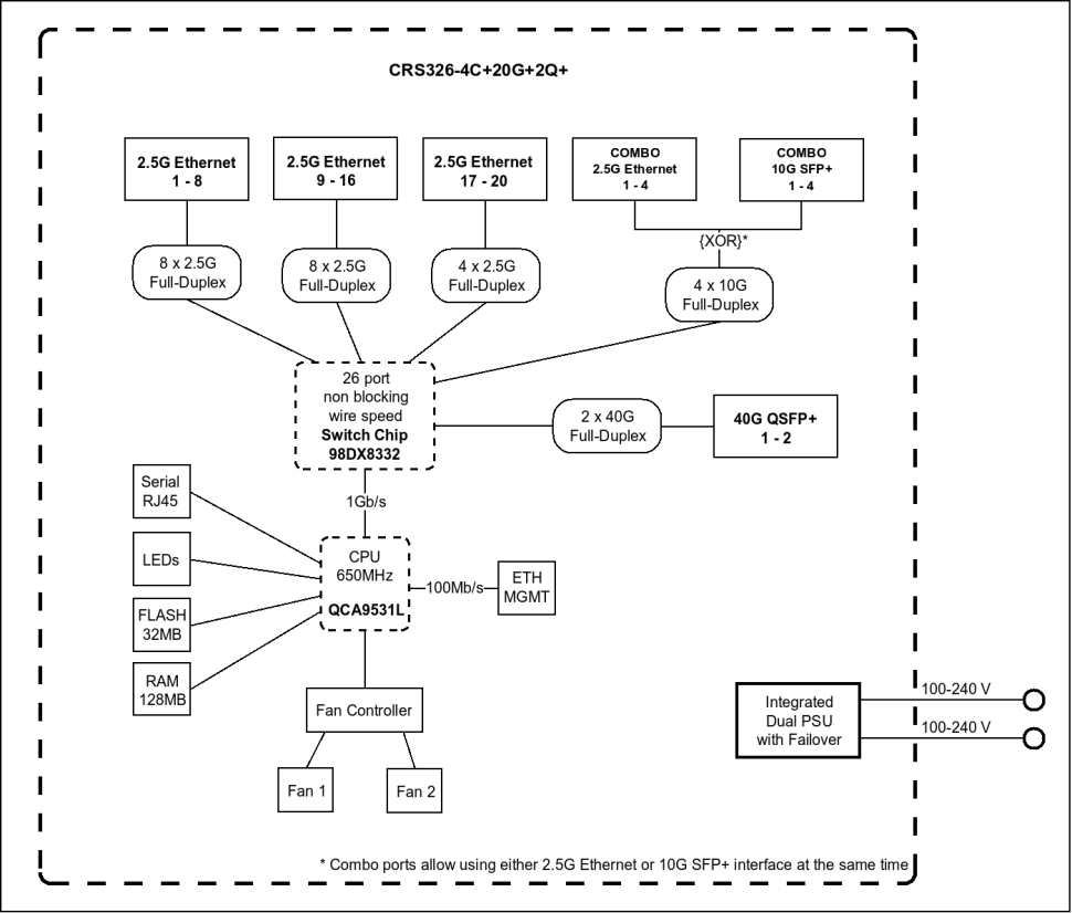
Все больше офисов, студий и других профессиональных мест переходят на быстрый и надежный стандарт 2,5 Gigabit. Поэтому необходимо доступное решение, которое могло бы оказаться в центре этой постоянно меняющейся ситуации, облегчив вашу жизнь, сэкономив ваш бюджет и предложив дополнительную гибкость благодаря превосходной плотности портов и дополнительным сверхбыстрым оптоволоконным интерфейсам. Новый CRS326 предлагает все это и даже больше! Имеется 20 портов 2,5 Gigabit Ethernet, 4 COMBO-порта, которые можно использовать либо как 4 дополнительных порта 2,5 Gigabit Ethernet, либо как интерфейсы 10G SFP+, а также 2 слота 40 Gigabit QSFP+ для сверхбыстрого оптоволоконного подключения. Практично и перспективно! Мощный коммутатор Marvell Prestera, оснащенный выделенным процессором, справится со всеми вашими повседневными задачами, не беспокоясь об этом. VLAN, Jumbo-кадры, агрегирование каналов, правила ACL... Вы даже можете выполнить маршрутизацию уровня 3! Двойной резервируемый блок питания и дополнительный порт Ethernet 100 Мбит/с для управления избавят вас от многих проблем в долгосрочной перспективе. И мы включили все необходимое для закрепления этого чудесного коммутатора в стандартной 19-дюймовой стойке! Как и многие устройства MikroTik, этот появился на свет по необходимости. Нашей видеокоманде требовалось быстрое и экономичное решение, которое позволило бы им подключить все студийные устройства без необходимости использования специальной стойки - в студии нет дополнительного места. Они используют порты 2,5 Gigabit Ethernet для подключения всего оборудования, компьютеров, дополнительных экранов и рекордеров и так далее. Затем четыре комбинированных порта передаются в другие отделы на случай, если им понадобится передать отснятый материал для просмотра. Одна 40-гигабитная линия идет к медиасерверу NAS, а другая 40-гигабитная линия идет к мультимедийной станции редактора, где и происходит все волшебство. Это проводной переключатель скорости, поэтому команда может получить максимальную скорость на всех портах и сделать все видео намного быстрее.

Коммутатор MikroTik CRS326-4C+20G+2Q+RM - Характеристики

ПроизводительMikroTik

Товар добавлен в корзину

Закрыть
Закрыть