LTE точка доступа MikroTik LtAP LTE6 kit (2023)

Купить LTE точка доступа MikroTik LtAP LTE6 kit (2023)

Цена
20 980
Артикул: LtAP-2HnD&FG621-EA
Под заказ
Количество
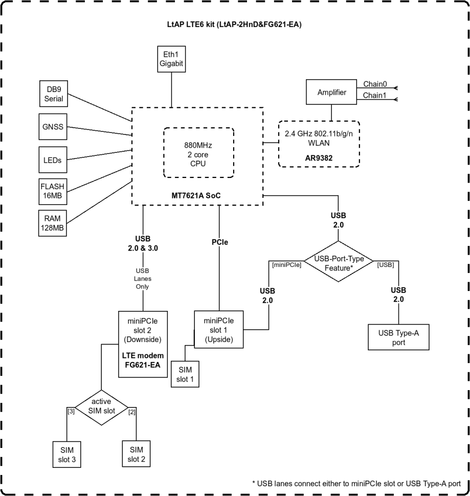
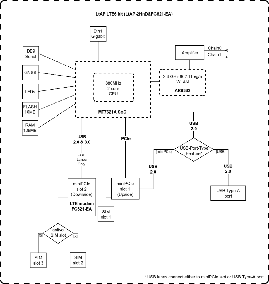
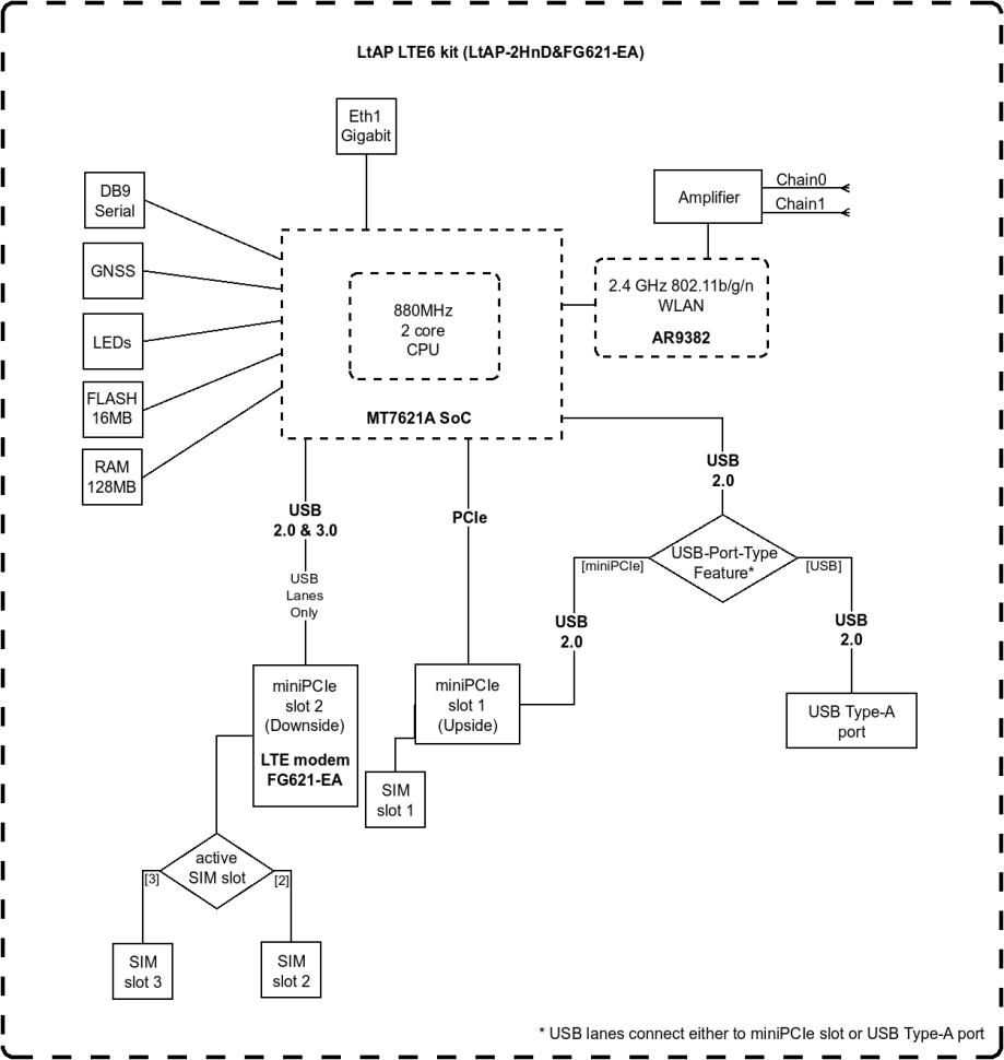
В мире, где связь не знает границ, а самая пересеченная местность отвечает потребностям в надежных сетях, доступном отслеживании местоположения и других обширных функциях, одно устройство выделяется: комплект LtAP LTE6! Это компактная беспроводная точка доступа со встроенным GPS в самом прочном защищенном от атмосферы корпусе. Идеально подходит для логистики и отслеживания Есть 3 слота MiniSIM - с их помощью можно настроить автоматический роуминг, переключая мобильных операторов при пересечении границы. Устройство оснащено двумя внутренними антеннами LTE, но вы можете использовать разъемы U.FL для добавления внешних антенн по вашему выбору для еще лучшего покрытия. Тот же принцип и с GPS - нужна внешняя антенна через SMA. Варианты питания настолько гибкие, насколько это возможно. У вас есть классический разъем постоянного тока, пассивный вход PoE и автомобильный разъем. Мы даже видели, как пользователи в течение дня включали LtAP с помощью блока питания емкостью 20 000 мАч! Настраивайте - и достигайте еще большего! Комплект LtAP LTE6 поставляется с двумя слотами miniPCI-e. Один из этих слотов зарезервирован для LTE-модема, а другой может использоваться как слот расширения. Например, вы можете добавить интерфейс 5 ГГц. Или второй LTE-модем - для резервирования. Это ваше дело, адаптируйте LtAP под свои нужды! Новейший модем Cat6 LTE - сокращение затрат, а не скорости В этой точке доступа LtAP используется совершенно новый модем LTE категории 6 - тот же модем, что и в серии Chateau. Он поддерживает множество популярных частот LTE, например диапазон B28. Вы можете достичь стабильной скорости до 300 Мбит/с с агрегацией несущих, поскольку CAT6 позволяет устройствам использовать два диапазона одновременно. Это огромное преимущество в регионах с большим количеством пользователей LTE. LtAP LTE6 обеспечивает лучшее реагирование в густонаселенной среде и более высокую эффективность в ситуациях со слабым сигналом в сельской местности. В зависимости от поставщика услуг мы наблюдаем удвоение скорости Интернета в сельской местности после перехода на агрегацию операторов связи.

LTE точка доступа MikroTik LtAP LTE6 kit (2023) - Характеристики

ПроизводительMikroTik

Товар добавлен в корзину

Закрыть
Закрыть