Маршрутизатор MikroTik RB1100AHx4 Dude Edition

Купить Маршрутизатор MikroTik RB1100AHx4 Dude Edition

Цена
34 790
Артикул: RB1100Dx4

Наличие на складах:

6 шт – Срок 3 дня
Количество

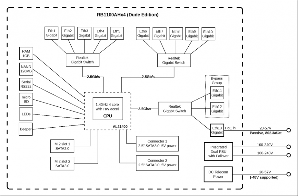
В маршрутизаторе RB1100AHx4 Dude Edition используется новый четырехъядерный процессор Cortex A15 от лаборатории Annapurna, Amazon, который работает на частоте 1,4 ГГц, обеспечивая максимальную пропускную способность до 7,5 Гбит.
Устройство оснащено несколькими высокоскоростными разъемами для хранения (два SATA и два M.2) для использования Dude Базы данных, кэша прокси-сервера или другого варианта, требующего интенсивного использования. Устройство включает в себя 60 ГБ M.2 диск и поставляется с уже установленным пакетом Dude.
RB1100AHx4 Dude Edition поддерживает аппаратное ускорение IPsec и работает быстрее, чем любые предыдущие устройства RouterBOARD.
Устройство оснащено двумя разъемами аварийного питания IEC, поддерживает PoE питание двух типов: passive или 802.3at/af и имеет разъем DC для питания постоянным током - 48 В. В конструкции используется пассивное охлаждение что делает работу устройства абсолютно бесшумной.

Комплектация:
RB1100AHx4 Dude edition шт.
SSD накопитель 60 ГБ 1 шт.
Кабели SATA 1 шт.
Комплект крепежной фурнитуры 1 шт.
Крепежные уголки для монтажа в коммутационную стойку 2 шт.
Кабель питания 2 шт.

Ethernet test results

RB1100x4 AL21400 1G all port test
Mode Configuration 1518 byte 512 byte 64 byte
kpps Mbps kpps Mbps kpps Mbps
Bridging none (fast path) 606.5 7,365.3 1,736.4 7,112.3 5,509.7 2,821.0
Bridging 25 bridge filter rules 606.5 7,365.3 1,107.8 4,537.5 1,153.2 590.4
Routing none (fast path) 606.5 7,365.3 1,736.4 7,112.3 5092.3 2,607.3
Routing 25 simple queues 606.5 7,365.3 933.6 3,824.0 960.3 491.7
Routing 25 ip filter rules 543.7 6,602.7 561.8 2,301.1 564.6 289.1


IPsec test results

RB1100x4 AL21400 IPsec throughput
Mode Configuration 1400 byte 512 byte 64 byte
kpps Mbps kpps Mbps kpps Mbps
Single tunnel AES-128-CBC + SHA1 140.8 1577.0 141.2 578.4 139.9 71.6
256 tunnels AES-128-CBC + SHA1 192.7 2158.2 200.5 821.2 203.4 104.1
256 tunnels AES-128-CBC + SHA256 192.4 2154.9 200.5 821.2 203.4 104.1
256 tunnels AES-256-CBC + SHA1 180.0 2016.0 188.2 770.9 190.3 97.4
256 tunnels AES-256-CBC + SHA256 180.0 2016.0 188.2 770.9 190.3 97.4
256 tunnels AES-128-GCM 192.7 2158.2 202.2 828.2 203.4 104.1

Маршрутизатор MikroTik RB1100AHx4 Dude Edition - Характеристики

ПроизводительMikroTik

Товар добавлен в корзину

Закрыть
Закрыть