- 10:00—20:00
- +7 (812) 646-7337
- Наш адрес -
- Санкт-Петербург, Заозерная 4 -
- Карта проезда
- 10:00—20:00
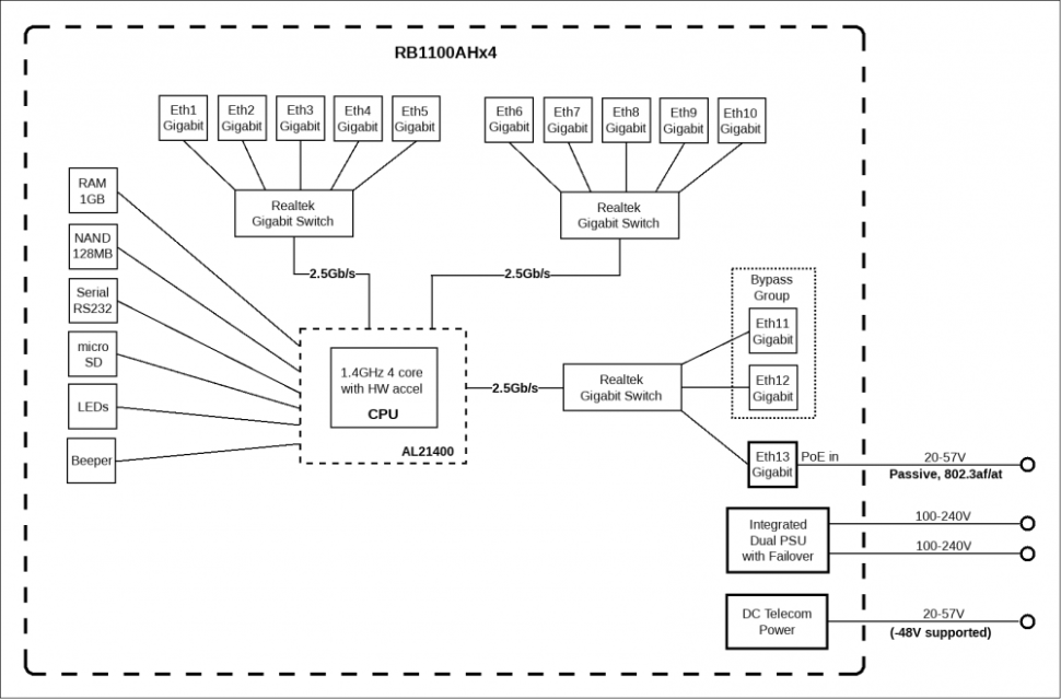
В маршрутизаторе RB1100AHx4 используется новый четырехъядерный процессор Cortex A15 от лаборатории Annapurna, Amazon, который работает на частоте 1,4 ГГц, обеспечивая максимальную пропускную способность до 7,5 Гбит.
RB1100AHx4 поддерживает аппаратное ускорение IPsec и работает быстрее, чем любые предыдущие устройства RouterBOARD (до 2.2Гбс с AES128).
Устройство поставляется в 1U стоечном корпусе, с 13x Gigabit Ethernet портами, RS232 серийным портом, слотом для microSD карты и двумя резервируемыми блоками питания поддерживающими горячую замену, имеет два разъема питания IEC, при этом поддерживает PoE питание двух типов: passive или 802.3at/af и имеет дополнительный разъем DC для питания постоянным током - 48 В.
В конструкции используется пассивное охлаждение что делает работу устройства абсолютно бесшумной.
Комплектация:
RB1100AHx4 1 шт.
Комплект крепежной фурнитуры 1 шт.
Крепежные уголки для монтажа в коммутационную стойку ( уши ) 2 шт.
Кабель питания 2 шт.
| RB1100x4 | AL21400 1G all port test | ||||||
| Mode | Configuration | 1518 byte | 512 byte | 64 byte | |||
| kpps | Mbps | kpps | Mbps | kpps | Mbps | ||
| Bridging | none (fast path) | 606.5 | 7,365.3 | 1,736.4 | 7,112.3 | 5,509.7 | 2,821.0 |
| Bridging | 25 bridge filter rules | 606.5 | 7,365.3 | 1,107.8 | 4,537.5 | 1,153.2 | 590.4 |
| Routing | none (fast path) | 606.5 | 7,365.3 | 1,736.4 | 7,112.3 | 5092.3 | 2,607.3 |
| Routing | 25 simple queues | 606.5 | 7,365.3 | 933.6 | 3,824.0 | 960.3 | 491.7 |
| Routing | 25 ip filter rules | 543.7 | 6,602.7 | 561.8 | 2,301.1 | 564.6 | 289.1 |
| RB1100x4 | AL21400 IPsec throughput | ||||||
| Mode | Configuration | 1400 byte | 512 byte | 64 byte | |||
| kpps | Mbps | kpps | Mbps | kpps | Mbps | ||
| Single tunnel | AES-128-CBC + SHA1 | 140.8 | 1577.0 | 141.2 | 578.4 | 139.9 | 71.6 |
| 256 tunnels | AES-128-CBC + SHA1 | 192.7 | 2158.2 | 200.5 | 821.2 | 203.4 | 104.1 |
| 256 tunnels | AES-128-CBC + SHA256 | 192.4 | 2154.9 | 200.5 | 821.2 | 203.4 | 104.1 |
| 256 tunnels | AES-256-CBC + SHA1 | 180.0 | 2016.0 | 188.2 | 770.9 | 190.3 | 97.4 |
| 256 tunnels | AES-256-CBC + SHA256 | 180.0 | 2016.0 | 188.2 | 770.9 | 190.3 | 97.4 |
| 256 tunnels | AES-128-GCM | 192.7 | 2158.2 | 202.2 | 828.2 | 203.4 | 104.1 |
| Производитель | MikroTik |
