PoE коммутатор MikroTik CRS354-48P-4S+2Q+RM

Купить PoE коммутатор MikroTik CRS354-48P-4S+2Q+RM

Цена
86 330
Артикул: CRS354-48P-4S+2Q+RM
Под заказ
Количество
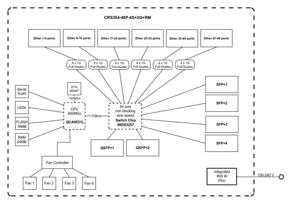
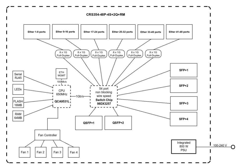
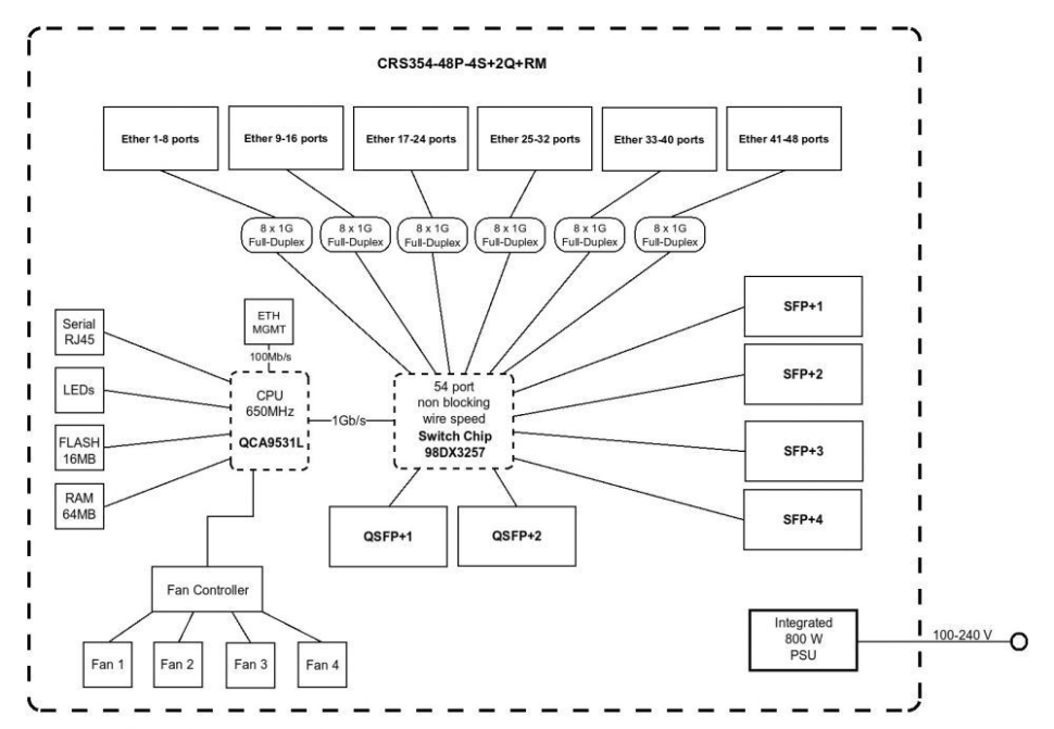
Если вы ищете один коммутатор, который может обеспечить все требования вашей сети и запитать все необходимые устройства - не ищите большое! Новый CRS354-48P-4S+2Q+RM - это эффективное и адаптируемое решение монтируемое в стойку для управления сетями с самыми высокими требоваиями. В отличие от многих других коммутаторов, наши модели созданы с учетом требований системных администраторов. RS354-48P-4S+2Q+RM - это 54-портовый коммутатор L3-уровня, который имеет 48 портов Gigabit Ethernet c поддержкой подачи питания PoE output, четыре порта SFP + обеспечивают возможность подключения каналов до 10 Гбит/с через оптическое волокно и два интерфейса QSFP для подключения каналов до 40 Гбс. Все 48 портов Ethernet предлагают различные варианты выходного питания: пассивный PoE, PoE низкого напряжения, 802.3af/at (тип 1 «PoE» / тип 2 «PoE +») с автоматическим определением, что делает этот коммутатор самым простым решением для питания даже самых больших инсталляций. За питание отвечает мощный блок питания, который может обеспечить мощность 750 Вт. Специальный кронштейн сделает управление кабелями удобным и доступным. Общая неблокируюмая пропускная способность составляет 168 Гбит/с, коммутационная способность составляет 336 Гбит/с, а скорость передачи данных достигает 235 Мбит/с.

PoE коммутатор MikroTik CRS354-48P-4S+2Q+RM - Характеристики

ПроизводительMikroTik

Товар добавлен в корзину

Закрыть
Закрыть