Сервер баз данных MikroTik RDS2216-2XG-4S+4XS-2XQ

Купить Сервер баз данных MikroTik RDS2216-2XG-4S+4XS-2XQ

Цена
168 570
Артикул: RDS2216-2XG-4S+4XS-2XQ

Наличие на складах:

6 шт – Срок 3 дня
Количество
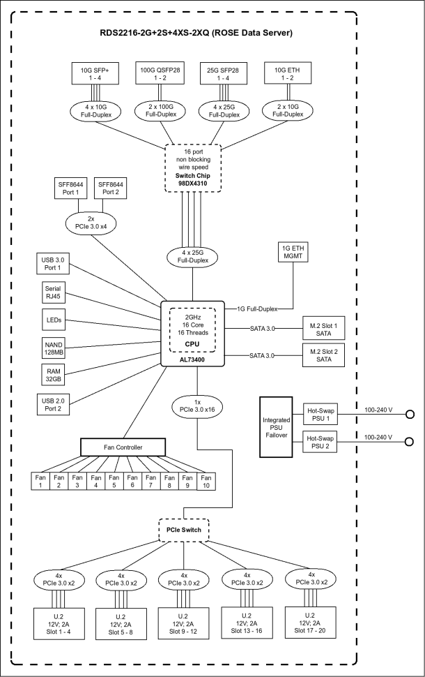
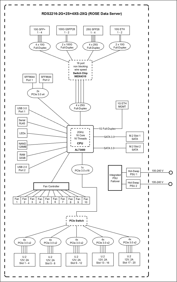
!!! Есть ограничение по толщине дисков: до 7 мм. Третьи лица контролируют ваши данные. Должны ли они? Ваш бизнес, ваши файлы, ваше будущее - переданы внешним поставщикам с неясными политиками и неизвестными рисками. Перестаньте полагаться на облако. Владейте своей инфраструктурой. Представляем Rose Data Server (RDS2216) - высокопроизводительную, универсальную платформу хранения, сети и контейнера, разработанную для корпоративных сред. Безопасную, масштабируемую и находящуюся под вашим контролем. Почему стоит выбрать RDS2216? 20 слотов для хранения U.2 NVMe - сверхбыстрое хранилище высокой плотности для требовательных рабочих нагрузок. Высокоскоростная сеть 100G - 2 порта 100G QSFP28, 4 порта 25G SFP28, 4 порта 10G SFP+, 2 порта 10G Ethernet и дополнительный интерфейс SFF-8644 для гибкого подключения. 16-ядерный ARM-процессор 2 ГГц + 32 ГБ DDR4 RAM - высокопроизводительная обработка для сетей, хранения и виртуализации. Значительная экономия энергии - снижение энергопотребления и тепловыделения при сохранении высокой производительности - экологичное решение для сред с большим объемом данных. Работает на RouterOS - самой гибкой модульной сетевой ОС. Поддерживает расширенные возможности хранения, включая экспорт блочных устройств по NVMe-TCP, уровни шифрования и модульные конфигурации хранения для масштабируемой инфраструктуры. Никаких подписок. Никаких платных ограничений. Готовность к контейнерам - легко запускайте MinIO, Nextcloud, Shinobi, Frigate и другие контейнеры, совместимые с OCI. Мы добавили два порта USB для дополнительных устройств и дальнейшей адаптации. Включает два блока питания с возможностью горячей замены - обеспечение бесперебойной работы и быстрой замены без ненужного простоя. Одно устройство. Бесконечные возможности. Это прорыв в гибкой работе в сети и хранении для самых требовательных корпоративных сред. Надежное 100-гигабитное подключение. Поддержка сверхбыстрого хранилища NVMe. Контейнеры. Производительность корпоративного уровня. Никаких подписок. Никаких платных ограничений. Только чистая, готовая к будущему производительность. Вы покупаете - вы им владеете. Навсегда. Это основной принцип MikroTik. Для получения дополнительной информации, часто задаваемых вопросов и примеров использования в реальной жизни см. брошюру продукта в разделе «Загрузки» ниже.

Сервер баз данных MikroTik RDS2216-2XG-4S+4XS-2XQ - Характеристики

ПроизводительMikroTik

Товар добавлен в корзину

Закрыть
Закрыть